
1.项目概况与采购范围
1.1项目地点:乌鲁木齐市
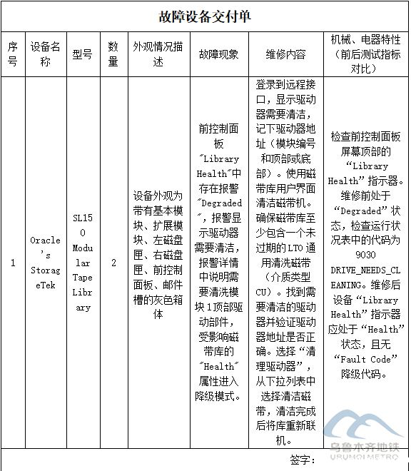
1.2项目概况:乌鲁木齐轨道交通1号线自动售检票系统磁盘阵列磁带库(SL150型,产自德国)设备厂家为Oracle。该设备是售检票系统磁盘阵列(组成部分),2023年12月4日AFC磁盘阵列磁带库进入降级运行模式,需对驱动器进行清洁,具体内容详见《用户需求书》。
1.3采购范围及内容:对AFC及ACC系统磁盘阵列磁带库(数量两台)进行清洁维护。详细内容见《用户需求书》。
1.4服务周期:自本合同签订之日起,至2024年3月31日止(具体起止时间以采购人通知为准)。
1.5质量标准:满足国家、自治区现行法律法规、行业标准及规范、询价文件要求和本项目实际需要。
2.供应商资格要求
2.1企业法人或其他组织要求:供应商必须是在中华人民共和国境内注册的具有独立法人资格的单位,供应商须持有市场监督管理部门核发的企业法人营业执照,且证书合格、有效。
2.2业绩要求:供应商近五年内至少有一项类似项目业绩。类似项目是指:包含系统磁盘阵列磁带库生产或维修维护的项目业绩。类似项目业绩须提供以下证明材料之一:①中标通知书;②合同有效页复印件③业主证明加盖公章。
2.3人员要求:检测、维修人员具备电气元件试验等相关技术资质。
2.4财务要求:具备财务独立核算能力,在银行开设基本账户,能出具增值税专用发票等有效票据。在经营活动中没有处于财产被接管、冻结、破产状态。
2.5信誉要求:没有处于被责令停业,投标资格被取消状态;未被有关行政监督部门限制或取消投标资格;在最近三年内没有骗取中标和严重违约及重大质量问题;在最近三年内未被列入法院失信被执行人名单;有依法缴纳税收和社会保障资金的良好记录;未被市场监督管理机关在全国企业信用信息公示系统中列入严重违法失信企业名单;未被人民法院在“信用中国”网站(www.creditchina.gov.cn)或各级信用信息共享平台中列入失信被执行人名单;企业、企业法定代表人、项目负责人未在中国裁判文书网(http://wenshu.court.gov.cn)有行贿犯罪记录的(含尚在处罚期内的)。
2.6其他要求:
2.6.1与采购人存在利害关系可能影响询价公正性的法人、其他组织或者个人,不得参加本项目的询价。
2.6.2单位负责人为同一人或者存在控股、管理关系的不同单位,不得参加本项目询价。
2.7本次询价不接受联合体。
3.报价文件及要求
3.1本公告发布之日起至报价文件提交截止之日止,欢迎满足要求的供应商根据本项目要求,在规定的时间内提交报价文件。
3.2报价文件组成包括但不限于以下内容,具体格式详见询价文件。
(1)报价函;
(2)报价表;
(3)营业执照副本复印件加盖公章;
(4)法定代表人授权委托书及身份证复印件;
(5)检测、维修人员具备电气元件试验等相关技术资质证书复印件;
(6)承诺书。
3.3报价文件正本壹份、副本壹份,正本与副本一同密封。正副本均需加盖骑缝章。
4.报价文件获取
供应商于2024年 1 月 15 日至2024年 1 月 23 日(法定公休日、法定节假日除外),每日上午10:30 时至 13:30 时,下午 15:30 时至 19:00 时,持营业执照(扫描件或复印件并加盖单位公章)、授权委托代理人身份证复印件(加盖单位公章),至新疆乌鲁木齐经济技术开发区(头屯河区)鄱阳路336号乌鲁木齐轨道交通产业总部基地A栋27楼2701室领取或联系伟德1946vip咨询有限公司联系人(联系人:李洁、徐万,电话:13699388698)。
5.报价响应及报价文件递交
5.1报价文件递交的截止时间为2024年 1 月 26 日11时00分,逾期送达或者未按询价文件要求密封的报价文件,采购人不予受理。递交地点为新疆乌鲁木齐经济技术开发区(头屯河区)鄱阳路336号乌鲁木齐轨道交通产业总部基地A栋27楼2701室。
5.2逾期送达或者不按照询价文件要求密封的响应文件,采购人不予受理。
6. 唱价时间及地点
唱价时间:2024年 1 月 26 日11时00分
唱价地点:新疆乌鲁木齐经济技术开发区(头屯河区)鄱阳路336号乌鲁木齐轨道交通产业总部基地A栋27楼2701室。
7.最高限价及评审办法
7.1本项目最高限价为:本项目最高限价建议采用维修预估费用,约6800元;询价响应报价不得高于公布的最高限价,否则其询价响应将被否决。
7.2定选原则:本项目将选取通过初步评审且报价文件符合采购人要求、综合报价最低的供应商作为成交供应商。若价格相同,则价格相同的单位再次进行报价,价格最低的单位为本项目的成交人。
7.3具体评审办法见附件2。
7.4合同条款见附件3。
8. 采购需求
8.1工作内容:
(1) 此项委外内容包括2台磁盘阵列磁带库清洁、检测及功能测试工作。
(2) 维修模式:包工包料包邮寄运输等,委外维修单位自行提供维修所用的各类劳保用品、安全防护用具、消耗材料、检测仪器、工器具、备品备件等。
(3) 委外维修单位检测、清洁后的磁盘阵列磁带库须通过磁带诊断完成功能配置及工作状态自检,出具有完整的诊断说明。
8.2工作要求:
(1) 委外维修单位的维修人员具备磁盘阵列磁带库清洁维修资质、技能,有从事该项工作2年以上工作经验。
(2) 清洁维修质量满足功能检测试验要求,质保期为清洁后投用后12个月,质保期内出现故障,委外维修单位负责免费检测、清洁。
(3) 运营管理单位以故障设备交付单形式将故障设备交付委外维修单位,经接收人员签字确认。
(4) 委外维修单位交付修复设备的同时,相应提供清洁情况报告、维修清单、修复后的诊断自检报告及相关含税发票等,经接收人员签字确认。
(5) 由于委外维修人员失误造成的设备损坏,由委外维修单位承担全部责任,无法再次修复的,按新装置赔偿。

9.发布公告的媒介
本次询价公告同时在《中国采购与招标网》(www.chinabidding.com.cn)、伟德1946vip官网(//m.paysbm.com)、《中国招标投标公共服务平台》(http://www.cebpubservice.com/)上发布。
除此以外的其他媒介(含网站)转载或发布的询价公告,如果致使供应商报名无效,采购人不予承担责任。
10.联系方式
采购人: 伟德游戏平台网址
联系人:时运新、陈碧芸
电话:0991-7650077
详细地址:新疆乌鲁木齐经济技术开发区(头屯河区)鄱阳路336号乌鲁木齐轨道交通产业总部基地A栋
代理机构:伟德1946vip咨询有限公司
联系人:李洁、徐万
电话:0991-7650783 13699388698
详细地址:新疆乌鲁木齐经济技术开发区(头屯河区)鄱阳路336号乌鲁木齐轨道交通产业总部基地A栋27楼2701室
新公网安备 65010602000148号
官方APP下载
官方微信公众号